住建部最新国标!《超高性能混凝土》GB/T 31387—2025完成意见稿公开征求意见,本标准规定了超高性能混凝土UHPC的性能等级、原材料、配合比设计、质量要求、制备、养护、试验方法及检验规则等。
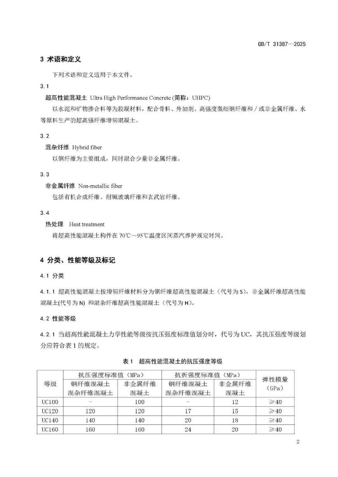
基于《超高性能混凝土》GB/T 31387—2025意见稿,按照抗压强度等级,超高性能混凝土UHPC起步强度UC100,最高强度UC200:

住建部通知原文如下,如需查阅下载《超高性能混凝土》GB/T 31387—2025意见稿全文,可至文末:

基础知识
超高性能混凝土UHPC
超高性能混凝土,简称:UHPC,被公认为“近三十年来最具创新性的水泥基工程材料”,鉴于其尤其突出的超高强度,也被业内誉为“最强混凝土”,《超高性能混凝土》GB/T 31387—2025意见稿定义:“以水泥和矿物掺合料等为胶凝材料,配合骨料、外加剂、高强度微细钢纤维和/或非金属纤维、水等原料生产的超高强纤维增韧混凝土”。

UHPC超高性能混凝土
超高力学性能
抗压强度、抗折强度、抗拉强度可达普通混凝土的几倍至十几倍。
超高耐久性能
孔隙率极低,内部几乎没有裂缝产生,抗腐蚀能力也远超普通混凝土。
超高工作性能

抗压强度≥100MPa
抗拉强度≥3.5MPa

建筑构件
轻质高强的结构或装饰构件,如楼梯、阳台、幕墙及装饰构件等。
市政构件
轻质高强的市政设施构件,如电杆、市政管沟及盖板等。
结构连接
预制构件的结构性连接,如桥梁湿接缝连接、装配式构件节点连接等。
桥面铺装
普遍用于钢桥面铺装,解决易破损易开裂的难题。
维修加固
结构维修、加固与保护,大幅提高结构强度与刚度,并对结构有抗渗、防水及耐磨等多重保护。
耐久工程
用于环境恶劣易受侵蚀的工程,如海洋环境工程、盐水冻融环境工程等。
百年工程
用于设计寿命较长的工程,如交通基础设施、核能与核防护工程等。
防爆工程
用于各种军事工程或有重要功能的民用工程,如防护金库、数据中心或其他重要建筑。

桥面铺装


风电设备灌浆


轻量化预制构件


装配式电缆沟

盖板
国标全文
《超高性能混凝土》意见稿

































免责声明:文章资料和素材来源于网络,仅供参考、交流,如涉及版权联系我们删除